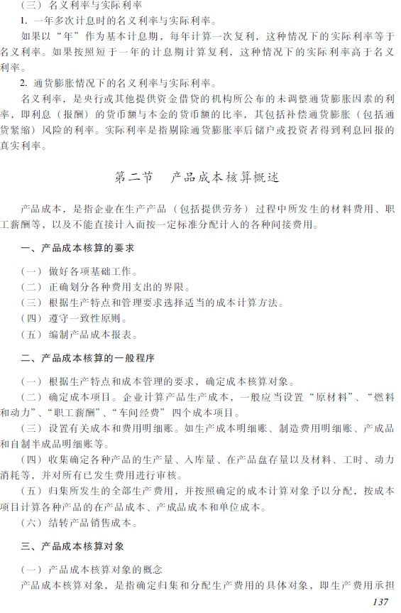
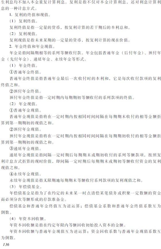
初级会计师
首页
>
初级会计职称考试
>
初级会计职称考试大纲
>正文
2018初级会计职称《初级会计实务》考试大纲第七章
来源:中国会计网 2018-01-15 17:56
中国
会计
网为考生发布2018年初级会计职称《初级会计
实务
》考试大纲,供大家参考学习。以下是2018年初级会计职称《
初级会计实务
》考试大纲第七章内容:
2026初级会计师考试超值精品班课程+题库
全阶段辅导限时特惠,配套纸质教辅,198元/两科
最新资讯
2026年初级会计资格考试大纲公布
12-25
2025初级会计职称考试大纲公布
12-25
2024年初级会计职称考试大纲
01-03
2023年初级会计职称考试大纲公布
01-05
2022年初级会计职称考试大纲
12-29
2022年初高级会计职称考试大纲公布
12-29
2021年初级会计考试《经济法基础》教材
11-24
2021年初级会计考试《初级会计实务》教
11-24
备战初级会计职称考试,关注微信公众号:
中国会计网
长按保存图片
微信打开扫一扫
报考咨询、进群领资料
免费资料
学习计划
考试指南
高频考点
历年真题
精品课程
思维导图
一键领取
报考指南
初级报考指南
报名时间
初级报名条件
初级会计报名入口
考试时间
考试科目
准考证打印
初级成绩查询
证书领取
中国会计网
(CANET)- 服务中国会计行业!
©2021-2026 中国会计网 京ICP备12013966号
考试
选择辅导
初级会计师
中级会计师
高级会计师
注册会计师
税务师
资产评估师
管理会计师
ACCA
CMA
审计师
统计师
经济师
银行
基金
证券
实务
资讯
实务
法规
税务
审计
出纳
报表
会计准则
会计科目
分录
财务咨询
财务管理
地方
北京
上海
天津
重庆
广东
江苏
浙江
山东
福建
河南
湖南
湖北
山西
河北
安徽
江西
陕西
甘肃
宁夏
四川
云南
贵州
广西
新疆
青海
吉林
辽宁
西藏
海南
内蒙古
黑龙江