江苏连云港2020年会计人员继续教育通知公布!

来源:中国会计网 2020-06-04 15:57

江苏连云港2020年会计人员继续教育通知公布!江苏连云港2020年会计人员继续教育时间为2020年6月10日至2020年12月31日,请会计人员及时完成继续教育!


连云港市财政局关于开展2020年度会计专业技术人员继续教育工作的通知

各县、区财政局,市各有关单位:

根据省财政厅、省人力资源和社会保障厅《江苏省会计专业技术人员继续教育实施办法》(苏财规〔2018〕22号)(以下简称“《实施办法》”)有关规定,现将我市2020年度会计专业技术人员继续教育工作的有关事项通知如下:

一、继续教育对象

在全市范围内,具有会计专业技术资格的人员应当自取得会计专业技术资格的次年开始参加继续教育,并在规定时间内取得规定学分;或不具有会计专业技术资格但从事会计工作的人员应当自从事会计工作的次年开始参加继续教育,并在规定时间内取得规定学分。

二、继续教育时间及内容

2020年度我市会计专业技术人员继续教育时间为2020年6月10日至2020年12月31日。未完成以前年度会计专业技术人员继续教育的应在规定时间内补充完成相应学习考核内容,并同时参加今年的会计专业技术人员继续教育。

会计专业技术人员继续教育内容包括公需科目和专业科目。其中:

1.公需科目。为必学科目,须完成市人社部门规定的课程,并考试合格。

2.专业科目。包括财务会计、管理会计、财务管理、内部控制与风险管理、会计信息化、会计职业道德、财税金融、会计法律法规等相关专业知识。

三、继续教育培训形式

2020年度我市会计专业技术人员继续教育工作继续采取网络教育与面授培训相结合,以网络教育为主;有条件的单位经市级财政部门同意后,可统一组织本单位会计人员开展会计专业知识培训。

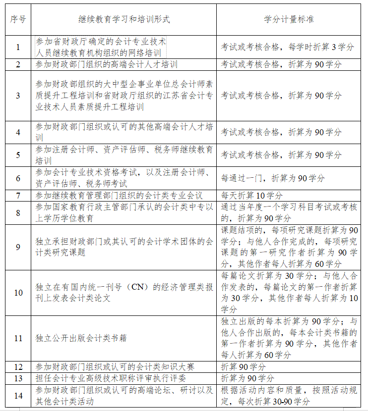
此外,会计专业技术人员还可按照《实施办法》第十三、十四条相关规定参加其他形式的继续教育(附件1:《实施办法》规定的继续教育形式和学分计量表)。

四、继续教育学分管理

(一)继续教育学分计量

会计专业技术人员参加继续教育实行学分制管理,每年度参加继续教育取得的学分不少于90学分,按照《实施办法》每学时折算3个学分的规定,每年参加继续教育的学时不得少于30学时。会计专业技术人员修满规定学时后可进行网上考试,不合格者可补考两次。

继续教育具体学分计量方法按照《实施办法》第十七、十八条规定执行(附件1:《实施办法》规定的继续教育形式和学分计量表)。

(二)继续教育学分登记管理

1.需要登记会计专业技术人员继续教育学分的,须完成江苏省会计人员信息采集,并审核通过,否则无法登记继续教育学分;

2.2020年度通过全国会计专业技术初中高级资格考试成绩合格的人员,须通过“江苏省会计人员信息采集系统”完成个人信息采集工作,并通过该系统提交学分抵免申请;

3.参加“华夏会计网”进行网上继续教育且考试成绩合格的人员,由网校通过“江苏省会计人员信息采集系统”直接登记继续教育学分;

4.会计专业技术人员按照《实施办法》第十三、十四条相关规定参加其他形式的继续教育、且考试或考核合格的,会计人员按照《会计专业技术人员申请就教育学分抵免相关说明及要求》(附件2),通过“江苏省会计人员信息采集系统”提交学分抵免申请;

5.2020年度会计专业技术人员申请学分抵免工作自通告下发之日起至2021年5月31日截止,申请时务必注明申请年度为“2020”,否则审核不通过。

五、培训流程

在我市参加继续教育的人员,须先登录“江苏省会计人员信息采集系统”完成信息采集工作后,按以下流程完成继续教育。

1.登录连云港市财政局(http://czj.lyg.gov.cn)网站“会计之家”网页—“连云港市会计人员继续教育”选择网校—注册—选择培训年份—付费(电子付费)—选择课程—开始学习—课时完成—参加考试—考试合格,即继续教培训完成。

2.登录华夏会计网(http://www.hxacc.com/)—继续教育培训入口-注册—选择培训年份—付费(电子付费)—选择课程—开始学习—课时完成—参加考试—考试合格,即继续教培训完成。

请会计专业技术人员务必于2020年12月20日前完成网上注册、付费及课程选择,并于2020年12月31日前完成学习及考试。

六、其他要求

1.会计人员擅自参加其他会计网校的继续教育网络培训,财政部门会计管理机构将不予以登记继续教育学分。

2.会计人员接受继续教育的情况作为报考、评定专业技术资格和聘任专业技术职务的必备条件。因特殊原因没有参加以往年度会计继续教育的人员,须在2020年12月31日前完成以前年度的培训任务。

3.请参加继续教育培训的会计人员在登记姓名、身份证信息时必须与二代身份证的信息核对一致,以避免因填错信息无法查询继续教育相关信息。

4.财政部门将对网络培训机构开展会计专业技术人员继续教育情况进行检查、评估,对违反规定要求的,将取消其培训资格,并在网上进行公示。

5.请各县区财政部门按全市统一布置和要求组织好本地区会计人员继续教育培训工作。

附件:1.《实施办法》规定的继续教育形式和学分计量表

2.《会计专业技术人员申请继续教育学分抵免相关说明及要求》

连云港市财政局

2020年6月3日

《实施办法》规定的继续教育形式和学分计量表

江苏连云港2020年会计人员继续教育通知公布!

会计专业技术人员申请继续教育学分抵免相关说明及要求

江苏连云港2020年会计人员继续教育通知公布!

江苏连云港2020年会计人员继续教育通知公布!

80+行业真账实操,零基础会计快速上岗!出纳、做账、报税、报表、Excel、财务软件、财务经理七大系列课程
最新资讯
会计考试提醒、政策发布关注微信公众号:
中国会计网
长按保存图片
微信打开扫一扫
报考咨询、进群领资料
免费资料
财税干货
会计表格
财务模板
excel工具
免费课程
考试资料