2020浙江中级经济师缴费时间:8月5日至14日

来源:中国会计网 2020-07-29 19:21
经济师考试

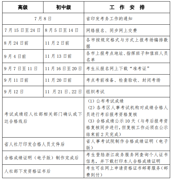
报考人员于8月5日至14日,通过登录浙江人事考试网(http://www.zjks.com)链接,或直接登陆到中国人事考试网(http://www.cpta.com.cn/),按告知承诺制的有关要求,一次性完成报名和交费流程。

2020年浙江中级<a href='http://www.canet.com.cn/jjs/' target='_blank'><u>经济师</u></a>缴费时间:8月5日至14日

收费标准

按照人社厅函〔2015〕278 号和浙价费〔2016〕71 号文件规定,收费标准为初中级考试每人每科目 65 元,高级考试每人每科目 70 元。考生的交费票据,在考试当日到考点指定教室领取或由监考人员发给。

2025初级、中级经济师考试考试无忧通关班,名师授课。高清视频课程+无纸化机考题库,一次拿下经济师证书!
最新资讯
备战经济师考试,关注微信公众号:
中国会计网
长按保存图片
微信打开扫一扫
报考咨询、进群领资料
免费资料
学习计划
考试指南
高频考点
历年真题
精品课程
思维导图
报考指南