经济师考试
首页
>
经济师考试
>
经济师考试报名
>正文
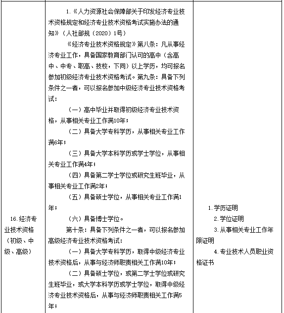
中国人事考试网发布中级经济师考试报名证明事项告知承诺制事项清单
来源:中国会计网 2021-02-08 18:11
专业技术人员职业资格考试报名证明事项告知承诺制事项清单
2021年中级
经济师
报名预计会在7-8月进行!
2025初级、中级经济师考试考试无忧通关班,名师授课。高清视频课程+无纸化机考题库,一次拿下经济师证书!
最新资讯
北京2025初、中级经济师报名和考试时间
08-25
初级、中级经济师报名时间和报名入口-2
08-25
陕西2025年初、中级经济专业技术资格考
08-12
河南2025年初、中级经济专业技术资格考
08-12
江苏2025年初、中级经济专业技术资格考
08-12
河北2025年初、中级经济专业技术资格考
08-12
浙江2025初、中级经济师报名缴费时间:8
08-08
广东2025初、中级经济师报名缴费时间:7
08-08
备战经济师考试,关注微信公众号:
中国会计网
长按保存图片
微信打开扫一扫
报考咨询、进群领资料
免费资料
学习计划
考试指南
高频考点
历年真题
精品课程
思维导图
一键领取
报考指南
经济师报考指南
经济师报名时间
经济师报名条件
经济师考试报名入口
考试时间
考试科目
准考证打印
经济师成绩查询
经济师证书领取
中国会计网
(CANET)- 服务中国会计行业!
©2001-2025 中国会计网 京ICP备12013966号
考试
选择辅导
初级会计师
中级会计师
高级会计师
注册会计师
税务师
资产评估师
管理会计师
ACCA
CMA
审计师
统计师
经济师
银行
基金
证券
实务
资讯
实务
法规
税务
审计
出纳
报表
会计准则
会计科目
分录
财务咨询
财务管理
地方
北京
上海
天津
重庆
广东
江苏
浙江
山东
福建
河南
湖南
湖北
山西
河北
安徽
江西
陕西
甘肃
宁夏
四川
云南
贵州
广西
新疆
青海
吉林
辽宁
西藏
海南
内蒙古
黑龙江