问:2021年上海中级经济师报名需要哪些证明材料?
答:根据中国人事考试网通知知,中级经济师考试报名实行告知承诺制证明材料如下
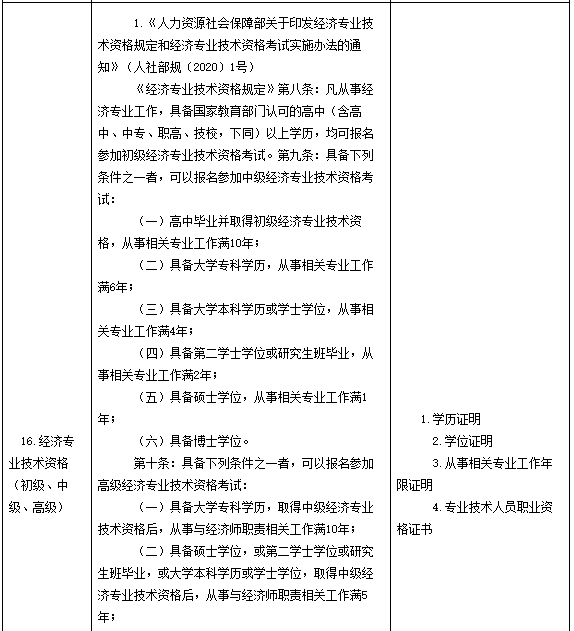
1.学历证明
2.学位证明
3.从事相关专业工作年限证明
4.专业技术人员职业资格证书
2021年上海中级经济师报名预计会在7-8月进行
官方截图如下:



报考条件参考2020年
凡遵守中华人民共和国宪法和法律,具有良好的道德品行和业务素质,符合初级、中级经济专业技术资格考试报名条件的经济专业人员,均可报名参加相应级别的考试。
(二)具备下列条件之一者,可以报名参加中级经济专业技术资格考试:
1、高中毕业并取得初级经济专业技术资格,从事相关专业工作满10年;
2、具备大学专科学历,从事相关专业工作满6年;
3、具备大学本科学历或学士学位,从事相关专业工作满4年;
4、具备第二学士学位或研究生班毕业,从事相关专业工作满2年;
5、具备硕士学位,从事相关专业工作满1年;
6、具备博士学位。
(三)取得导游资格、拍卖师、房地产经纪人协理、银行业专业人员初级职业资格,可对应初级经济专业技术资格;取得房地产估价师、咨询工程师(投资)、土地登记代理人、房地产经纪人、银行业专业人员中级职业资格,可对应中级经济专业技术资格;取得资产评估师、税务师职业资格等相关职业资格,可根据《经济专业人员职称评价基本标准条件》规定的学历、年限条件对应初级或中级经济专业技术资格,并可作为报名参加高一级经济专业技术资格考试的条件。
以上专业工作年限计算截止日期为2020年12月31日。



