2021年中级经济师报考条件介绍
2021年中级经济师报考条件还未公布,历年中级经济师报考条件变化不大,考生可先参考2020年中级经济师报考条件如下:
凡遵守中华人民共和国宪法和法律,具有良好的道德品行和业务素质,符合初级、中级、高级经济专业技术资格考试报名条件的经济专业人员,均可报名参加相应级别的考试。2021年中级经济师报名预计7月开始
(二)具备下列条件之一者,可以报名参加中级经济专业技术资格考试:
1. 高中毕业并取得初级经济专业技术资格,从事相关专业工作满10年;
2. 具备大学专科学历,从事相关专业工作满6年;
3. 具备大学本科学历或学士学位,从事相关专业工作满4年;
4. 具备第二学士学位或研究生班毕业,从事相关专业工作满2年;
5. 具备硕士学位,从事相关专业工作满1年;
6. 具备博士学位。
(四)取得导游资格、拍卖师、房地产经纪人协理、银行业专业人员初级职业资格,可对应初级经济专业技术资格;取得房地产估价师、咨询工程师(投资)、土地登记代理人、房地产经纪人、银行业专业人员中级职业资格,可对应中级经济专业技术资格;取得资产评估师、税务师职业资格等相关职业资格,可根据《经济专业人员职称评价基本标准条件》规定的学历、年限条件对应初级或中级经济专业技术资格,并可作为报名参加高一级经济专业技术资格考试的条件。
中级经济师报名证明材料设定依据
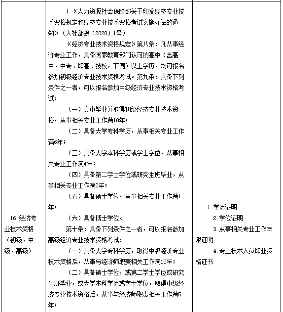
1.《人力资源社会保障部关于印发经济专业技术资格规定和经济专业技术资格考试实施办法的通知》(人社部规〔2020〕1号)
《经济专业技术资格规定》第八条:凡从事经济专业工作,具备国家教育部门认可的高中(含高中、中专、职高、技校,下同)以上学历,均可报名参加初级经济专业技术资格考试。
第九条:具备下列条件之一者,可以报名参加中级经济专业技术资格考试:
(一)高中毕业并取得初级经济专业技术资格,从事相关专业工作满10年;
(二)具备大学专科学历,从事相关专业工作满6年;
(三)具备大学本科学历或学士学位,从事相关专业工作满4年;
(四)具备第二学士学位或研究生班毕业,从事相关专业工作满2年;
(五)具备硕士学位,从事相关专业工作满1年;
(六)具备博士学位。
2.《人力资源社会保障部关于深化经济专业人员职称制度改革的指导意见》(人社部发〔2019〕53号)二、主要内容(一)健全制度体系……实现职称制度与职业资格制度有效衔接。专业技术人员取得经济专业技术资格、产地产估价师、拍卖师、资产评估师、税务师职业资格和工程咨询(投资)、土地登记代理、房地产经纪、银行业等领域相关职业资格,可对应经济系列相应层级的职称,并可作为申报高一级职称的条件。
实行告知承诺制的证明材料
1.学历证明
2.学位证明
3.从事相关专业工作年限证明
4.专业技术人员职业资格证书
中级经济师考试报名证明事项告知承诺制事项清单如下:






