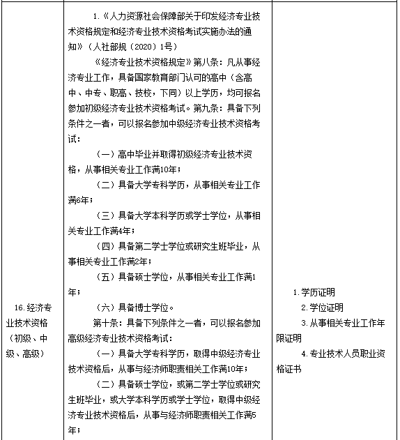
2021年浙江中级经济师报名证明材料
根据中国人事考试网通知知,中级经济师考试报名实行告知承诺制证明材料如下:
1.学历证明
2.学位证明
3.从事相关专业工作年限证明
4.专业技术人员职业资格证书
2021年浙江中级经济师报名预计会在7-8月进行
官方截图如下:



2021年中级经济师考试报名操作流程如下:
1.注册
2.登录、上传照片
3.选择考试项目、报名地
4.录入、检查并保存报名信息
5.选择办理方式
6.确认报名信息
7.选择采用告知承诺制方式办理的,阅读并签署《专业技术人员资格考试报名证明事项告知承诺书》;未选择告知承诺制或者不适用告知承诺制的,按报名地考试组织机构有关规定办理报名事项
8.特别情况核查
9.交纳考试费用
注意:
1.上传的照片须为近期标准1寸白底彩色半身免冠正面证件照(尺寸25mm×35mm,像素295px×413px),该照片将用于准考证、考场座次表、证书、证书查询认证系统,请上传照片时慎重选用。
2.报名信息确认前应认真核查并保证证件类别、证件号码、姓名、报考级别、报考专业、科目信息、手机号码、电子邮箱、工作单位、详细通信地址和邮政编码等准确无误。报考人员注册时如遇生僻字不能正常输入,请与报名地考试组织机构联系。报名信息确认后,报考人员不得自行修改。
3.报名时如遇技术方面的问题,请拨打技术支持电话:010-86465827。



