中国人事考试网发布2021年山东中级经济师报名证明材料
根据中国人事考试网通知知,中级经济师考试报名实行告知承诺制证明材料如下:
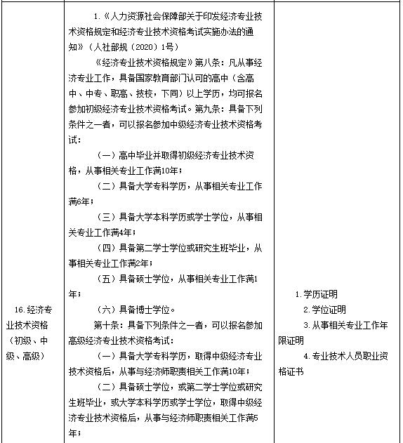
1.学历证明
2.学位证明
3.从事相关专业工作年限证明
4.专业技术人员职业资格证书
2021年山东中级经济师报名预计会在7-8月进行
官方截图如下:



山东省专业技术人员资格考试报名证明事项告知承诺制办事指南

1.什么是专业技术人员资格考试报名证明事项告知承诺制?
资格考试报名证明事项告知承诺制(以下简称“告知承诺制”)是指在资格考试报名时,考试组织机构将符合报考条件所需的证明义务、证明内容以及不实承诺的法律责任一次性告知报考人员,报考人员承诺已经符合告知的相关要求并愿意承担不实承诺的法律责任,考试组织机构不再索要有关证明并依据承诺办理相关事项的工作机制。
2.资格考试报名证明事项告知承诺制的范围是什么?
由人力资源和社会保障部人事考试中心负责组织或与其他机构共同组织的全国专业技术人员资格考试,包括以下考试:全国一、二级注册建筑师、监理工程师、咨询工程师(投资)、注册设备监理师、一级建造师、出版(初级、中级)专业技术人员职业资格、注册城乡规划师、全国勘察设计注册工程师、一级造价工程师、执业药师(药学、中药学)、经济(初级、中级、高级)、一级注册消防工程师、中级注册安全工程师、翻译专业资格(一、二、三级)、环境影响评价工程师、注册计量师、社会工作者职业水平等17项考试。
3.考试组织机构会告知哪些内容?
包括证明事项名称、证明事项设定的依据、证明内容和材料要求、考试组织机构的核查权力与报考人员的配合义务、承诺的方式及不实承诺可能承担的法律责任、承诺书是否公开、公开范围及时限。
4.报考人员承诺的内容主要包括?
包括报考人员已知晓告知事项、已符合报考条件、填报的信息真实、客观,愿意接受考试组织机构的核查,愿意承担不实承诺的法律责任并接受处理。
5.报考人员怎么签署《告知承诺书》?
2021年度告知承诺制将告知与承诺内容文本合二为一,报考人员在全国专业技术人员资格考试网上报名服务平台报名时,须客观准确完整地填报相关信息,系统自动生成《专业技术人员职业资格考试报名证明事项告知承诺书》电子文本,阅读告知内容后立即签署承诺,一经提交即具有法律效力,不允许代为承诺。告知承诺书电子文本可以下载保存。
6.哪些报考人员不适用告知承诺制?
在资格考试报名中存在虚假承诺行为的人员,不适用告知承诺制。
按照《专业技术人员资格考试违纪违规行为处理规定》(人社部令第31号),存在严重违纪违规行为或特别严重违纪违规行为,被记入资格考试诚信档案库且在记录期内的人员,不适用告知承诺制。
7.不适用告知承诺制的报考人员如何办理报名?
不适用告知承诺制的报考人员,在网上报名系统填写报名信息时,将收到本次报名核查不适用告知承诺制的提示,仍须在网上报名系统完成报名信息填写,并按我省考试文件规定携带相应材料到现场核查,办理报名。
8.是不是只能采用告知承诺制方式办理报名证明事项?不采用告知承诺制方式应如何办理报名?
报考人员在网上报名系统填写报名信息后,可自主选择“采用告知承诺制方式”和“不采用告知承诺制方式”办理报名相关事项;采用告知承诺制方式后,可在未缴费且报名截止前撤回承诺。选择不采用告知承诺制方式、撤回承诺方式的报考人员,本年度该项考试中不再适用告知承诺制,请谨慎选择。
选择“不采用告知承诺制方式”和撤回承诺的报考人员,仍须在网上报名系统完成报名信息填写,并按我省考试文件规定携带相应材料到现场核查,办理报名。建议报考人员采用告知承诺制方式办理报名证明事项。
9.首次注册的报考人员应注意什么?
实行告知承诺制后,首次注册的报考人员应在报名前完成用户注册,网上报名系统将对身份、学历(学位)信息在线核查。报考人员提交注册信息24小时后可登录网上报名系统查看是否返回核查状态,待返回身份、学历(学位)信息核查状态后方可报名。建议报考人员在报名前预留充足时间,提前完成身份、学历(学位)信息在线核查。
10.已注册的报考人员还需要重新注册吗?
实行告知承诺制后,已注册的报考人员不需重新注册,报考前应提前登录网上报名系统,补充完善相关信息,网上报名系统将对身份、学历(学位)信息进行在线核查,24小时后可登录网上报名系统查看是否返回核查状态,待返回身份、学历(学位)信息核查状态后方可报名。建议报考人员在报名前预留充足时间,提前完成身份、学历(学位)信息在线核查。
已经完成身份、学历(学位)信息在线核查的报考人员可直接选择考试进行网上报名。
11.注册时出现身份、学历学位信息在线核查“未通过”或“无法核查”情况会不会影响报名?
出现身份、学历学位信息在线核查“未通过”或“无法核查”情况不会影响报名,系统显示核查结果即表明在线核查已完成。报名时上述报考人员完成报名信息填写和报名确认后,按我省考试文件规定携带相应材料到现场核查,办理报名。
12.注册用户时有什么需要注意的事项?
(1)网上报名系统不允许相同身份证号和相同姓名多次注册。请务必使用第二代居民身份证进行注册。
(2)用户信息将与手机号码绑定,一个手机号码只能绑定一个注册用户。
(3)姓名之间不得有空格,如遇生僻字,点击姓名输入框右侧的如何输入生僻字链接,参考相关方法输入生僻字。
(4)密码采用大写字母+小写字母+数字结合方式,长度不少于8位。
(5)身份证号、姓名、邮箱和手机号码信息须真实、准确、完整、有效,在需要联系报考人员时,考试组织机构将会通过适当方式与您联系。
(6)至少录入一条学历信息才能注册成功。
13.注册成功后怎么上传照片?
报考人员完成注册后须重新登录网上报名系统,按照系统提示上传报考人员照片,在上传照片前,须在中国人事考试网(www.cpta.com.cn)下载照片审核处理工具,对报名所需照片进行审核处理,通过审核处理后保存照片文件,将该照片文件上传即可。
上传照片要求:近期彩色标准1寸,半身免冠正面证件照(尺寸25mm*35mm,像素295px*413px),照片底色背景为白色,JPG或JPEG格式,确保照片清晰。照片审核工具操作方法详见工具压缩包中的readme.doc文件。
14.报名的具体操作流程是什么?
具体流程详见办事指南流程图。
15.哪些报考人员须现场核查?
(1)不适用告知承诺制办理相关事项的报考人员;
(2)选择不采用告知承诺制方式办理相关事项的报考人员;
(3)撤回承诺申请的报考人员;
(4)身份、学历学位信息等无法在线核查或在线核查未通过的报考人员。
(5)上传证明材料无法辨别真伪或其他需要现场核查的报考人员。
16.实行告知承诺制,考试组织机构会采取哪些核查与监管措施?
考试组织机构将在考前、考中、考后对报考人员承诺内容开展核查。
(一)在线核查
1.报考人员提交注册信息后,对报考人员身份、学历学位等信息进行在线核查。核查结果将在提交信息后24小时内反馈。核查完成后,报考人员方可继续报名。
2.报考人员提交报名信息后,对学历学位、所学专业、工作年限等内容与特定条件相符合情况进行在线核查。核查完成后,报考人员方可继续报名。
(二)现场核查
1.符合下列情形的报考人员,应接受现场核查:
(1)不适用告知承诺制办理的;
(2)未选择告知承诺制方式办理的;
(3)撤回承诺申请的;
(4)身份、学历学位、所学专业等信息无法在线自动核查或核查未通过的。
2.考试组织机构可要求报考人员提交相关纸质证明材料,也可采用网上提交电子版证明材料方式辅助进行现场核查。报考人员应通过报名地省级考试组织机构有关公告,了解具体核查时间、地点、提交证明材料的方式和要求等内容。
(三)免予核查
1.同时满足以下条件的报考人员,可免予核查:
(1)已经作出承诺的;
(2)身份、学历学位、所学专业等信息已经全部在线自动完成核查的;
(3)在资格考试诚信档案库无记录的。
2.对于免予核查的人员,考试组织机构将采用随机抽查、重点监管、智慧监管等方式实施日常监管。监管的具体方式与相关要求由省级考试组织机构确定。
(1)随机抽查。考试组织机构将按一定比例进行随机抽查,重点核查报考人员的践诺情况。
(2)重点监管。考试组织机构将对报考免试级别且无法在线核查免试相关证明材料,或被社会监督举报的报考人员进行重点监管,要求报考人员提交相关证明材料。
(3)智慧监管。考试组织机构将通过大数据比对、人工智能技术、特定条件判断等方式进行智慧监管。
报考人员应接受并配合考试组织机构核查,逾期拒不接受核查的,视为放弃考试资格。
(四)社会监督
对于核查难度较大的证明材料,考试组织机构将通过门户网站、微信公众号等渠道,公示相关人员承诺情况,接受社会监督。
17.被发现不实承诺会受到什么处理?
考试前,考试组织机构在核查中发现报考人员不符合报考条件的,给予其考试报名无效的处理,已缴费用不予退还。
考试后,考试组织机构在核查或者日常监管中发现报考人员不符合报考条件的,取得考试成绩的,当次全部科目考试成绩无效;取得资格证书或者成绩证明的,资格证书或者成绩证明无效。
报考人员有提供虚假证明材料或者以其他不正当手段取得相应资格证书或者成绩证明等严重违纪违规行为的,按照《专业技术人员资格考试违纪违规行为处理规定》(人社部令第31号)第十条、第十二条处理。
报考人员涉嫌犯罪的(包括但不限于伪造、变造、买卖国家机关公文、证件、印章,伪造公司、企业、事业单位、人民团体印章等),依法移送司法机关。



