2021年安徽中级经济师报名证明材料
根据中国人事考试网通知知,中级经济师考试报名实行告知承诺制证明材料如下:
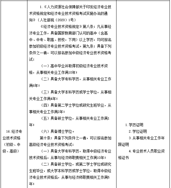
1.学历证明
2.学位证明
3.从事相关专业工作年限证明
4.专业技术人员职业资格证书
2021年安徽中级经济师报名预计会在7-8月进行
官方截图如下:



报考流程参考2020年
本次考试报名证明事项实行告知承诺制,有关告知承诺制具体内容请登录中国人事考试网(www.cpta.com.cn)资格考试报名证明事项告知承诺制专栏查询。
报考人员应通过“皖事通”APP实名申领安徽健康码并按如下流程完成报考:
(一)注册用户
报考人员登录中国人事考试网,点击网上报名,进入全国专业技术资格考试报名服务平台,按照平台规定的流程注册用户。
报考人员注册前,须从中国人事考试网下载“证件照片审核工具”,并使用该软件进行照片审核处理。通过审核工具生成的报名照片上传后被自动识别为合格,考试机构不再对照片进行人工审核。报名照片将用于准考证、考场座次表、证书和证书查询认证系统,请慎重选用。
新注册报考人员在网上报名系统注册时,系统对身份、学历学位信息进行在线核验,核验及注册完成后方可继续报名;已注册报考人员须补充完善个人信息,核验完成后方可继续报名。身份信息在线核验的证件类型为中华人民共和国居民身份证、社保卡。
注册用户功能全年开放,身份、学历学位信息在线核验结果最迟将于信息提交后24小时内返回,请报考人员及时完成注册,以免影响报名。
(二)填写报考信息并承诺
报考中级考试人员于2020年8月3日9:00至8月12日17:00登陆安徽省人事考试网(www.apta.gov.cn),点击专业技术资格考试服务平台,选择相应考试进入全国专业专业技术资格考试报名服务平台,填写报考信息,签署报考承诺书(电子文本)。
签署报考承诺书前,报考人员应认真阅读告知承诺书及相关规定,对报考人员证明义务和报考条件充分知晓。承诺本人已经符合本次考试报考条件,填报和提交的所有信息均真实、准确、完整、有效,愿意承担虚假承诺的责任,并接受相应处理。
根据有关规定,报考人员原则上只能在现工作地或居住地报名参加考试。
(三)信息核验及核查
系统在线核验:报考人员在提交报考信息后,网上报名系统将对学历学位、工作年限等内容进行条件判断,对报考人员承诺的内容进行核验。系统在线核验为“通过”的报考人员,直接进入缴费环节。
在线人工核查:系统在线核验状态为“需人工核查”的报考人员,请报考高级考试的于2020年7月16日17:00前,报考初、中级考试的于2020年8月12日17:00前将有关证明材料电子件上传到报名服务平台,接受在线人工核查。在线人工核查工作由省人力资源社会保障厅、省经济和信息化厅和省市场监督管理局指导各市组织实施。分别于7月21日前和8月18日前完成高级和初中级的在线人工核查工作。核查通过的考生,可直接进入缴费环节。请报考人员及时登陆系统查看。
现场人工核查(现场资格审核):被记入专业技术人员资格考试诚信档案库且在记录期内,或系统在线核验状态为“未通过”的报考人员,请在规定时间携带有关材料到人工核查点接受现场人工核查。安徽省人事考试网于2020年7月16日前公布高级考试现场人工核查具体安排,于2020年8月12日前公布初中级考试现场人工核查具体安排,请参加现场人工核查的报考人员注意查看。
现场人工核查所需材料如下:
1.从全国专业技术资格考试报名服务平台下载的报名表1张,并签字确认;
2.本人身份证件(与报名时一致);
3.本人学历证书、学位证书;
4.所在单位出具的从事相关工作年限证明;
5.高中学历报考中级考试须提供初级经济专业技术资格证书;
6.报考高级考试须提供中级经济专业技术资格证书。
7.知识产权专业人员报考高级考试须提供中级职称证书。
上述证件、证书均需提供原件和复印件各1份。
现场人工核查工作由各市人社、经信和市场监督管理部门组织实施。各市人社、经信、市场监督管理部门要加强协作,密切配合,于2020年7月15日前和8月11日前分别将本地区高级考试和初中级考试现场人工核查时间和地点安排情况报省人事考试院,并于7月21日前和8月18日前分别完成高级考试和初、中级考试的现场人工核查工作。
各核查部门要采取措施,认真进行核查。凡在核查中发现有不符合报考条件者,应当即取消其报考资格;对弄虚作假者,按有关规定严肃处理。
在核查前,报考人员可自行修改报考信息;核查后,报考人员不能进行修改。请报考人员严格按照流程和提示进行操作,并注意查看全国专业技术人员资格考试报名服务平台、安徽省人事考试网、各市人事考试网站通知。
(四)网上缴费
根据人力资源社会保障部办公厅人社厅函〔2015〕278号和物价局皖价费〔2015〕123号文件规定,2020年度经济专业技术资格(初、中级)考试费按61元每科收取(含上缴国家部分),根据省物价局、财政厅皖价费〔2005〕72号文件规定,2020年度经济专业技术资格(高级)考试费按100元每人收取(含上缴国家部分)。
通过信息核验核查的报考人员,报考高级考试的请于2020年7月24日17:00前,报考初、中级考试的请于2020年8月21日前登录报名服务平台,通过易宝支付平台网上缴纳考试费用。如对费用支付有疑问,请咨询易宝支付平台24小时客服热线:95070。报考人员缴费成功以全国专业技术人员资格考试报名服务平台收到所缴费用为准。未按规定的流程和时限办理报名手续或未支付考试费用的,视为自动放弃报名。



