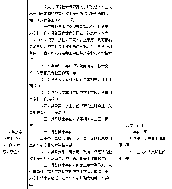
中国人事考试网发布2021年河北中级经济师报名证明材料
根据中国人事考试网通知知,中级经济师考试报名实行告知承诺制证明材料如下:
1.学历证明
2.学位证明
3.从事相关专业工作年限证明
4.专业技术人员职业资格证书
2021年河北中级经济师报名预计会在7-8月进行。不清楚2021年中级经济师报名条件有哪些?考生可使用>>2021年河北中级经济师报考资格查询,提前了解自己能否报考中级经济师考试!
官方截图如下:



报名证明事项告知承诺制参考2020年
该项考试报名实行报名证明事项告知承诺制。考试组织机构将规定的报考人员的证明义务、证明内容和报考条件一次性告知报考人员。报考人员承诺本人已经知晓规定的证明义务和证明内容,已经符合告知的报考条件,报考时所填报的信息真实、准确、完整、有效,并愿意承担虚假承诺的责任。报考人员无需携带学历证明、从事相关专业工作年限证明等证明材料到现场进行资格审核。资格审核部门(机构)对报考人员填报的信息进行核验和核查,并依据其作出的承诺为其办理报考相关事项。考试组织机构加强事中事后监管,对虚假承诺行为和违纪违规行为作出处理。
(一)告知承诺适用对象。相关报考人员须通过告知承诺制报名参加考试。在专业技术人员资格考试中存在不实承诺行为,或者因严重、特别严重违纪违规行为被记入专业技术人员资格考试诚信档案库且在记录期内的报考人员,须到所属考区进行现场资格审核。
(二)告知承诺方式。告知和承诺通过全国专业技术人员资格考试网上报名服务平台进行。报考人员须客观准确完整地填报相关信息,并签署《专业技术人员资格考试报名证明事项告知承诺制报考承诺书》(电子文本)(以下简称报考承诺书),不允许代为承诺。
(三)失信管理
1.报考人员不符合报考条件的,或者未按照资格审核部门(机构)要求办理报考相关事项的,按考试报名无效或者考试成绩无效处理。报考人员确认报名后,已缴费用不予退还。
档案库存在合格成绩的应试人员(老考生)经在线核验或者人工核查后,如不符合报考条件的,按报名无效处理;如因年限问题不符合报考条件的,不符合报考年度之前的合格科目按成绩无效处理。
2.应试人员有故意隐瞒真实情况、提供虚假承诺或者以其他不正当手段取得相应资格证书或者成绩证明等严重违纪违规行为的,按照《专业技术人员资格考试违纪违规行为处理规定》(人力资源和社会保障部令第31号)处理,记入专业技术人员资格考试诚信档案库。涉嫌犯罪的,移送司法机关处理。
3.建立失信应试人员黑名单制度,加大失信联合惩戒力度,加强跨部门联动响应,完善“一处失信、处处受限”的联合惩戒机制,将被记入专业技术人员资格考试诚信档案库的失信应试人员纳入全国信用信息共享平台,实施联合惩戒。失信应试人员信息视情况向社会公布,并通知当事人所在单位。



