关于做好2021年度经济专业技术资格考试考务工作的通知
辽宁省人事考试中心
辽人考函〔2021〕12号
关于做好2021年度经济专业技术资格考试
考务工作的通知
各市人力资源和社会保障局职称管理、人事考试部门,中、省直各有关单位:
根据人力资源社会保障部办公厅《关于印发〈部本级全面推行证明事项告知承诺制实施方案〉的通知》(人社厅发〔2020〕110号)和《人力资源和社会保障部人事考试中心关于做好2021年度经济专业技术资格考试考务工作的通知》(人考中心函〔2021〕6号)精神,为做好我省2021年度经济专业技术资格考试考务工作,现将有关事项通知如下:
一、报名方式
本考试实行报名证明事项告知承诺制。报名证明事项告知承诺制是指在资格考试报名时,考试组织机构将符合报考条件所需的证明义务、证明内容以及不实承诺的法律责任一次性告知报考人员,报考人员承诺已经符合告知的相关要求并愿意承担不实承诺的法律责任,考试组织机构不再索要有关证明并依据承诺办理报名相关事项。
有关专业技术人员职业资格考试报名证明事项告知承诺制政策规定、事项清单、办事指南、资格考试报名证明事项告知承诺书等,可通过中国人事考试网(www.cpta.com.cn)“资格考试报名证明事项告知承诺制”专栏和报名系统相关说明查询了解。
二、报考条件及要求
凡符合《人力资源社会保障部关于印发经济专业技术资格规定和经济专业技术资格考试实施办法的通知》(人社部规〔2020〕1号)规定报考条件的人员,均可报名参加相应级别的考试。
(一)凡从事经济专业工作,具备国家教育部门认可的高中(含高中、中专、职高、技校,下同)以上学历,均可报名参加初级经济专业技术资格考试。
(二)具备下列条件之一者,可以报名参加中级经济专业技术资格考试:
1.高中毕业并取得初级经济专业技术资格,从事相关专业工作满10年;
2.具备大学专科学历,从事相关专业工作满6年;
3.具备大学本科学历或学士学位,从事相关专业工作满4年;
4.具备第二学士学位或研究生班毕业,从事相关专业工作满2年;
5.具备硕士学位,从事相关专业工作满1年;
6.具备博士学位。
(三)具备下列条件之一者,可以报名参加高级考试:
1.具备大学专科学历,取得中级经济专业技术资格后,从事与经济师职责相关工作满10年;
2.具备硕士学位,或第二学士学位或研究生班毕业,或大学本科学历或学士学位,取得中级经济专业技术资格后,从事与经济师职责相关工作满5年;
3.具备博士学位,取得中级经济专业技术资格后,从事与经济师职责相关工作满2年。
取得会计、统计、审计中级专业技术资格,符合有关学历、年限条件的,可以报名参加高级经济专业技术资格考试。
(四)取得导游资格、拍卖师、房地产经纪人协理、银行业专业人员初级职业资格,可对应初级经济专业技术资格;取得房地产估价师、咨询工程师(投资)、土地登记代理人、房地产经纪人、银行业专业人员中级职业资格,可对应中级经济专业技术资格;取得资产评估师、税务师职业资格等相关职业资格,可根据《经济专业人员职称评价基本标准条件》(点击查看)规定的学历、年限条件对应初级或中级经济专业技术资格,并可作为报名参加高一级经济专业技术资格考试的条件。
(五)知识产权专业人员2020年前按照相关规定获得的知识产权领域相关职称,可作为申报经济系列知识产权专业高一级专业技术资格考试或评审的条件。具体由各地知识产权管理部门会同人社部门审核。
(六)报名条件中有关学历、学位的要求是指经教育行政主管部门承认的正规学历、学位,有关工作年限的要求是指报名人员取得学历(学位)前后从事本专业工作时间的总和,截止日期为2021年年底。全日制学历报考人员,未毕业期间经历不计入相关工作年限。
三、考试安排
(一)考试设置
经济考试分初级、中级和高级三个级别,每个级别均设工商管理、农业经济、财政税收、金融、保险、运输经济、人力资源管理、旅游经济、建筑与房地产经济、知识产权等10个专业类别。
1.高级考试
高级考试设《高级经济实务》1个科目,题型为主观题。应试人员须达到全国统一合格标准,方可取得考试成绩合格证明。
高级考试在1天内分上、下午2个批次实施。各专业类别具体考试时间和批次划分视报名情况另行确定。《高级经济实务》科目考试时长为3小时,应试人员可提前1小时交卷、离场。
2.初中级考试
初级、中级考试均设公共科目《经济基础知识》和专业科目《专业知识和实务》,题型均为客观题。应试人员须在连续两个考试年度内通过全部应试科目,方可取得相应级别资格证书。
初中级考试分2天上、下午4个批次实施。各级别及专业类别的具体考试时间和批次划分,视报名情况另行确定。
初中级考试各科目考试时长为1.5小时,每科目可提前15分钟交卷。对于同时报考公共科目和专业科目的应试人员,两科目考试在同1批次内分2个场次连续组织,间隔时间为40分钟。
(二)考试时间
初中级考试

(各专业类别的批次划分待考试报名结束后确定)
(三)答题要求
1.高级考试。本次考试为电子化考试,应试人员须在计算机上进行作答。考场备有草稿纸,应试人员可携带的文具只限于铅笔。高级考试机考系统支持的输入法:中文(简体)-微软拼音输入法、中文(简体)-极点五笔输入法、中文(简体)-搜狗拼音输入法。
2.初中级考试。本次考试为电子化考试,应试人员须在计算机上进行作答。应试人员可携带的文具只限于铅笔。对于部分运算量较大的专业科目,考场提供草稿纸备用。
3.应试人员可登录中国人事考试网,通过模拟作答系统提前熟悉考试作答界面、考试流程及计算器等工具使用。
4.考试过程中,应试人员须严格遵守机考系统列明的考场规则、操作指南和作答要求。遇有考试机故障、网络故障等异常情况,应听从监考人员安排。
(四)考场设置
2021年度经济专业技术资格考试(高级考试、初中级考试)在省直和各市均设考场。报名时选择省直审核点的报考人员,由省人事考试中心在省直(沈阳市)组织考试;选择各市审核点的报考人员,由各市人事考试部门在当地组织考试。
四、报名相关事宜
参加我省2021年度经济专业技术资格考试的报考人员使用全国专业技术人员资格考试服务平台(网址:http://www.cpta.com.cn,下同)进行网上报名。
(一)报名流程
报名流程包括查看公告、注册、填报信息、报名确认、签署电子承诺书、资格核查(在线核查、现场核查或协助核查)、网上缴费、打印准考证等。
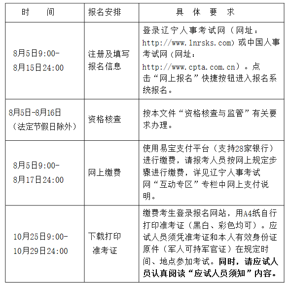
(二)报名安排
初中级考试

(三)注册
考试报名前,报考人员须提前通过网上报名系统完成个人信息注册。即日起,考生可登录中国人事考试网(www.cpta.com.cn)“网上报名”栏目进行个人信息注册。注册信息将长久保留,用户名、登录密码、关联手机号等重要信息要妥善保管。未注册的人员,无法进行考试报名。
1.网上报名系统通过政务信息共享接口等方式对考生身份信息、学历学位信息进行在线核查。
身份信息在线核查的证件类型为中华人民共和国居民身份证(或社会保障卡)。学历学位信息在线核查是对2002年至今大专以上(含大专)的学历信息、2008年9月至今的学位信息进行在线核查。增加本人学历、学位信息时,请确保证书编号(17或18位)、专业名称(含括号内文字及标点符号)、毕业时间等与学信网信息完全一致。在线核查“未通过”的,请先自行与学信网信息进行比对,如有不符可重新增加一条正确的学历或学位信息并等待再次核查。
2.考生可于信息提交24小时后登录报名系统查看核查结果,完成相关数据核查后方可继续报名。建议考生预留充足时间,提前完成用户注册。
3.核查结果提示“未通过”或“需要人工核查”的不会影响后续报名,须在报名开始后按规定进行人工核查。
4.己注册的考生无需重新注册,报考前应提前登录报名系统,补充完善相关信息。
(四)填报信息
拟选择在辽宁省参加考试的报考人员(不含大连市考生),完成注册环节后可在规定时限内进行考试报名。
1.上传照片。新注册报考人员登录网上报名系统时,必须按要求上传近期正面免冠证件照(如注册时未上传,则再次登录报名系统时提示上传)。请考生务必使用全国专业技术人员资格考试报名服务平台提供的工具(点击下载)对照片进行处理,源照片要求必须为单色背景(白色背景),正面免冠近期1寸或2寸证件照,JPG或JPEG,字节大于30KB,宽高像素大于295*413,照片清晰,禁止缩放后使用。若照片审核未通过,报考人员须按审核意见修改后重新上传照片。报名照片将用于准考证、考场座次表、证书、证书查询认证系统,请考生上传照片时慎重选用,照片一经上传确认,不得更换。报考人员应对照片质量负责,如因照片质量影响考试、成绩或证书的,由报考人员本人负责。
2.填写报名信息。报考人员登录到报名系统后,选择拟报考的考试项目和报考省份(辽宁省),认真阅读《报考须知》等相关内容,如实填报相关信息。报名地市及核查点按属地化管理原则填报(驻沈的中、省直单位报考人员报考地市应选择“辽宁省省直”,核查点应选择“辽宁省人事考试中心”。其他单位报考人员按工作地所在市选择相应的报名地市及相应的核查点)。
(五)选择办理方式
在资格考试报名中存在虚假承诺行为的人员,以及按照《专业技术人员资格考试违纪违规行为处理规定》(人力资源和社会保障部令第31号),存在严重违纪违规行为或特别严重违纪违规行为、被记入资格考试诚信档案库且在记录期内的人员不适用告知承诺制。其他报考人员在完成相关信息填报后,可自主选择是否采用告知承诺制方式办理。
1.选择采用告知承诺制方式报名参加考试的人员,由本人在网上报名系统填报信息,采用电子方式签署告知承诺书(电子文本),一经提交即具有法律效力,不允许代为承诺。报考人员承诺的内容主要包括:已知晓告知事项;已符合报考条件;填报的信息真实、客观;愿意承担不实承诺的法律责任并接受处理。
报考人员作出承诺后,可在未缴费且报名截止前撤回承诺。报考人员撤回承诺的,本年度该项考试中不再适用告知承诺制。
下列报考人员采用网上提交电子版证明材料的方式辅助各市人事考试部门进行线上资格核查。人社部人事考试中心统一设定提交证明材料类型和范围,已经通过在线方式自动完成核查的证明事项无需重复提交电子版证明材料。
(1)具有中专以下学历或2002年及以前大专以上(含大专)学历,2008年9月以前取得的学位的报考人员;
(2)按对应专业级别报考条件要求,须提交其他证明材料的报考人员(如资格证书、职称证书等)。
2.未选择告知承诺制方式或者不适用告知承诺制办理报考事项的人员,由本人在网上报名系统填报信息后,按本通知相关规定携带相关证明材料到现场进行资格核查。
(六)报名信息确认
报考人员需要对报考的级别、专业、科目、上传的证明材料等信息进行核对并确认。选择采用告知承诺制方式报名的报考人员要签署《报考承诺书》(不允许代为承诺),并对承诺内容负责。
(七)资格核查与监管
各市人事考试部门依法依规对报考人员进行核查。在考前、考中、考后全程运用在线核查、现场核查、协助核查等方式对报考人员承诺内容开展核查。
对已作出承诺的报考人员,身份、学历学位、所学专业等信息已经通过在线方式自动完成核查,且在资格考试诚信档案库无记录的可免予核查。各市人事考试部门将采用随机抽查、重点监管、智慧监管等方式实施日常监管。
对核查难度较大的证明事项,各市人事考试部门可根据本地实际对相关人员承诺情况通过门户网站、微信公众号等渠道进行公示,接受社会监督。
驻沈中、省直单位报考人员资格核查与监管工作由省人事考试中心负责;其他各市报考人员资格核查与监管工作由所在市人事考试部门负责。全省人事考试资格核查部门咨询电话见附件1。
1.在线核查。选择采用告知承诺制方式报名的报考人员在提交报考信息后,网上报名系统将对学历学位、所学专业、工作年限等内容与报考特定条件相符合情况进行在线核查。
2.免予核查。对已作出承诺,身份、学历学位、所学专业等信息已经通过在线方式自动完成核查,且在资格考试诚信档案库无记录的报考人员签署承诺书后,可自动通过资格核查。
对于免予核查的人员,各市人事考试部门将采用随机抽查、重点监管、智慧监管等方式实施日常监管。
(1)随机抽查。各市人事考试部门应按不低于文件规定比例进行随机抽查,重点核查报考人员的践诺情况。
(2)重点监管。各市人事考试部门将对报考免试级别且无法在线核查免试相关证明材料,或被社会监督举报的报考人员进行重点监管,要求报考人员提交相关证明材料。
(3)智慧监管。各市人事考试部门将通过大数据比对、人工智能技术、特定条件判断等方式进行智慧监管。
报考人员应接受并配合考试组织机构核查,逾期拒不接受核查的,视为放弃考试资格。
3.现场核查
(1)各市人事考试部门对报考人员上传证明材料进行线上核查。
(2)下列报考人员须携带对应报名条件中要求的学历、学位、资格证书、其他证明材料以及单位盖章的《报名登记表》等原件到报考考区人事考试部门进行现场人工核查。
1)不适用告知承诺制办理相关事项的;
2)未选择告知承诺制方式办理相关事项的
3)撤回承诺申请的;
4)身份信息、学历学位、所学专业等在线核查未通过的。
5)被社会监督举报不符合报考条件的。
现场核查提交的材料:
1)报名表(加盖单位公章)原件1份;
2)学历、学位证书原件;
3)有效居民身份证原件;
4)按对应专业级别报考条件要求,须提交其他证明材料的报考人员(如资格证书、职称证书等);
5)从事相关专业工作年限证明(主要包括本人身份信息和从事相关专业工作经历,加盖单位公章)。
(八)收费
1.按照《国家发展改革委 财政部关于改革全国性职业资格考试收费标准管理方式的通知》(发改价格〔2015〕1217号)和《关于印发高级经济专业技术资格考试等四项考试考务费收费标准的通知》(人考中心函〔2020〕36号)文件的规定,高级经济考试收费标准为69元/科。
2.按照省人力资源和社会保障厅《关于公布辽宁省就业和人才服务中心承担的38项国家级人事考试收费及分成标准的通知》(辽人社函〔2020〕74号)文件的规定,初中级经济考试收费标准为61元/科。
3.我省统一使用易宝支付平台(支持28家银行)进行缴费。报考人员缴费后须重新登录报名系统查看缴费状态,如有问题请及时同易宝公司联系(电话:95070)。未在规定时间内进行网上缴费的,视为自动放弃报考。
4.需要收据报销的考生于考试结束后一个月内携带准考证、身份证到所报考考区的人事考试部门领取。
(九)准考证打印
缴费成功的报考人员在规定时间内重新登录报名网站,使用A4纸自行打印准考证(黑白、彩色均可)。



