2021年注册会计师全国统一考试 (上海考区)考生疫情防控告知书
为切实保障广大考生和考试工作人员生命安全和身体健康,确保2021年注册会计师全国统一考试(上海考区)工作安全平稳实施,根据财政部注册会计师考试委员会办公室最新疫情防控指引和目前本市疫情防控工作相关规定和要求,现更新发布本次考试考生疫情防控要求措施公告如下,请本市考生遵照执行。
.1 考生务必至少提前14天完成本人上海“随申码”和“通信大数据行程卡”注册申请(可通过微信、支付宝小程序或相关手机APP完成),并下载打印《考生安全考试承诺书》(详见附件)(以下简称《承诺书》),做好备考期间个人日常防护和健康监测,按要求如实、完整填写《承诺书》相关信息并确认签字,考生对《承诺书》真实性负法律责任。建议在沪考生考前14天非必要不离沪,外地考生抵沪后非必要不离沪。提倡考生提前做好疫苗接种。
.2 所有参加考试的考生须提供本人第一天考试前48小时内的核酸检测阴性证明。
.3 考生做好考试前14天内每日健康监测,早晚自测体温。
.4 考生在考前14天内有发热和呼吸道门诊就诊史的,不得参加考试。
.5 考生考前从境外入境,须满足入境隔离最新政策要求,进入考点时请主动出示相关部门出具的解除隔离证明并提供本人第一天考试前48小时内的核酸检测阴性证明,经查验后进入考点的特定考场,必须全程佩戴口罩。另请提前申请上海“随申码”(详见附件2)和“通信大数据行程卡”。
.6 考试当日,考生须至少提前60分钟到达考点,预留足够时间配合考点工作人员进行入场核验。进入考点时,考生须接受防疫安全检查和指导,出示本人有效身份证件原件、纸质准考证、纸质《承诺书》(填写完整并本人签名,“一场考试一张承诺”,《承诺书》在进入考场时主动交给监考人员),以及本人上海“随申码”和“通信大数据行程卡”。 考试当日进入考点时,体温查验<37.3℃,且上海“随申码”为绿码(当日更新),“通信大数据行程卡”为绿码(当日更新),提供48小时内的核酸检测阴性证明的可进入考点。 凡存在以下任意情形之一的,一律不得进入考点参加考试: ①体温查验≥37.3℃; ②上海“随申码”黄码或红码(当日更新); ③“通信大数据行程卡”显示14天内非绿码或到过国内疫情中或高风险地区(当日更新); ④仍在“14+7”健康管理措施期间的入境人员; ⑤考前14天内有发热和呼吸道门诊就诊史; ⑥考试证件及相关资料证明提供不全或不符合要求、或经现场工作人员确认有可疑情况。
.7 考生须自备口罩,除进入考场核验身份时须按要求摘戴口罩外,应从抵达考点入口起至考试结束离开考点前全程规范佩戴口罩。进入考场应使用速干手消毒剂进行手消毒。
.8 考试过程中,考生若出现发热、咳嗽、咽痛、呼吸困难、腹泻、呕吐等异常状况,按照防疫相关程序处置,经考点医疗卫生专业人员进行个案研判。具备继续完成考试条件的考生,须安排在备用考场考试。 考试结束后,备用考场考生应待其他考生疏散后再离开考点(还需参加其他科目考试的,不得离开考点),并应于3日内向市考办提供核酸检测报告。
.9 提倡考生自行赴考,送考人员不得进入考点和在考点周围聚集,考点不提供停车条件。每场考试结束后,考生须服从考点安排分批、错峰离场。
.10 考试期间可能会出现高温天气,请考生做好防暑降温工作。考生进入考场时,建议多带一件衣服,以便更好适应空调环境下的考场。
.11 凡有虚假或不实承诺、隐瞒病史、隐瞒旅居史和接触史、自行服药隐瞒症状、瞒报漏报健康情况、逃避防疫措施的考生,一经发现,一律不得参加考试,造成严重后果的,将依法依规追究相关责任。
本告知书与市考办8月6日发布的告知书有不一致之处,以本告知书为准。
如本市疫情防控要求有最新变化,市考办将适时调整,请考生务必密切关注上海市注册会计师协会官网通知。
附件:
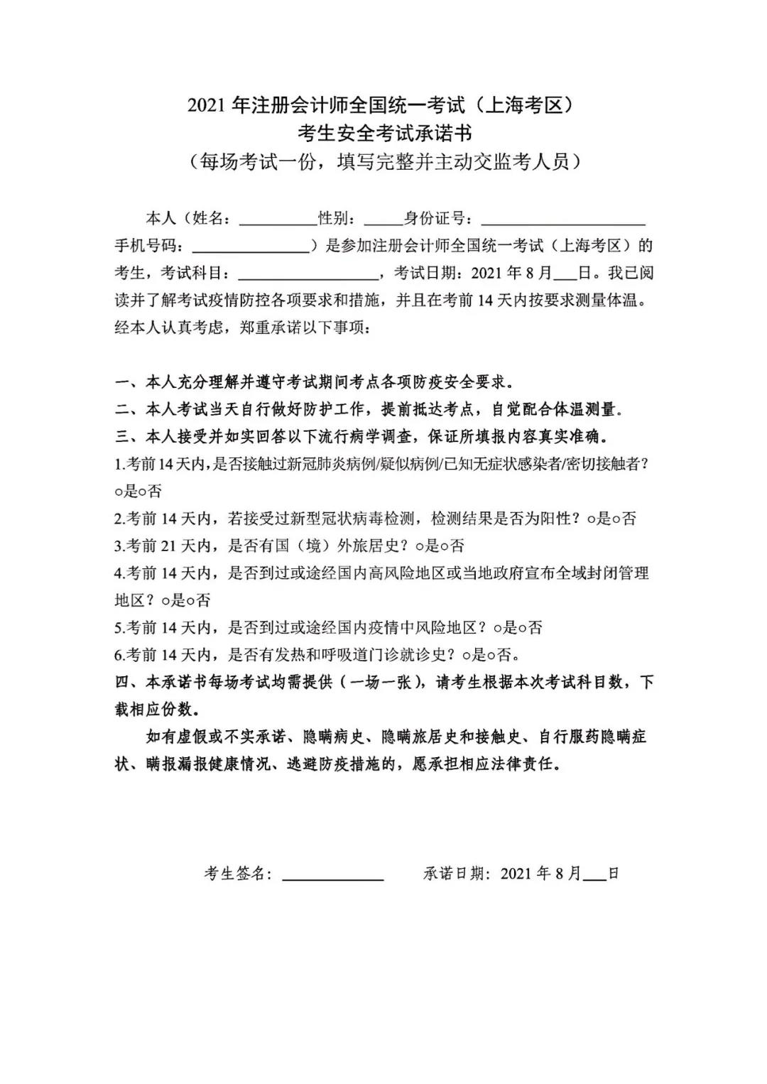
1. 《2021年注册会计师全国统一考试(上海考区)考生安全考试承诺书》
2. 《关于外籍及无中国公民身份证的人员如何注册实名市民云的提示》
3. 《上海公布156家核酸检测服务机构名单》
上海市注册会计师考试委员会办公室
2021年8月18日
附件1

附件2
关于外籍及无中国公民身份证的人员如何注册实名市民云的提示
以下内容为市民热线12345提供,如有问题,考生可拨打12345进行咨询。
【随申办市民云APP】关于外籍及无中国公民身份证的人员如何注册实名市民云:
一、持有港澳来往内地通行证、外国人永久居留身份证、华侨护照的用户可通过以下步骤进行实名认证:
1.请先使用国内手机号码注册成为普通用户;
2.成功注册并登陆后,进入“我的”的模块,并点击头像下方“未认证”进入认证程序;
3.选择“证件类型”、输入信息并通过人脸识别方式进行认证;(支持居民身份证、港澳居民来往内地通行证、外国人永久居留身份证、华侨护照)
4.实名认证成功后,实名状态显示“已认证”。
二、持有外国护照可通过以下步骤进行实名认证:
1.点击登陆页面右上角“English”字样,进入外籍注册通道;
2.使用手机号码注册,并根据要求填写国籍、姓名、证件类型、证件号码等信息;
3.通过拍摄本人与证件合照等待人工审核。
三、持有台湾有效身份证件可通过以下步骤进行实名认证:
1.持有台胞证的用户可通过支付宝实名认证后再APP授权登录;
2.持有上海签发的中华人民共和国台湾居民居住证的用户注册方式与大陆居民一致:
(1)请先使用国内手机号码注册成为普通用户;
(2)成功注册并登陆后,进入“我的”的模块,并点击头像下方“未认证”进入认证程序;
(3)选择“证件类型”、输入信息并通过人脸识别方式进行认证;(支持居民身份证、港澳居民来往内地通行证、外国人永久居留身份证、华侨护照)
(4)实名认证成功后,实名状态显示“已认证”。
外籍及无中国公民身份证的考生通过以上操作,在“随申办市民云APP”实名认证成功后,点击首页—随申码,便可获得本人上海“随申码”。
附件3
上海156家核酸检测服务机构名单
考生可以查看上海市卫生健康委员会官方公布的上海156家核酸检测机构名单(http://wsjkw.sh.gov.cn/xwfb/20210125/20d5ded7b7dc4f7683bfbf3fd31831d7.html),可以通过APP“随申办市民云”或“健康云”进行预约检测。



