基金从业人员具备资格注册条件的,应通过所任职机构在从业人员管理平台注册取得基金从业资格(含基金销售业务资格),才能从事基金相关业务。
基金从业资格注册流程图示

基金从业资格考试科目对照表
基金从业人员应根据所从事基金业务类型,按照下表选择参加考试科目:

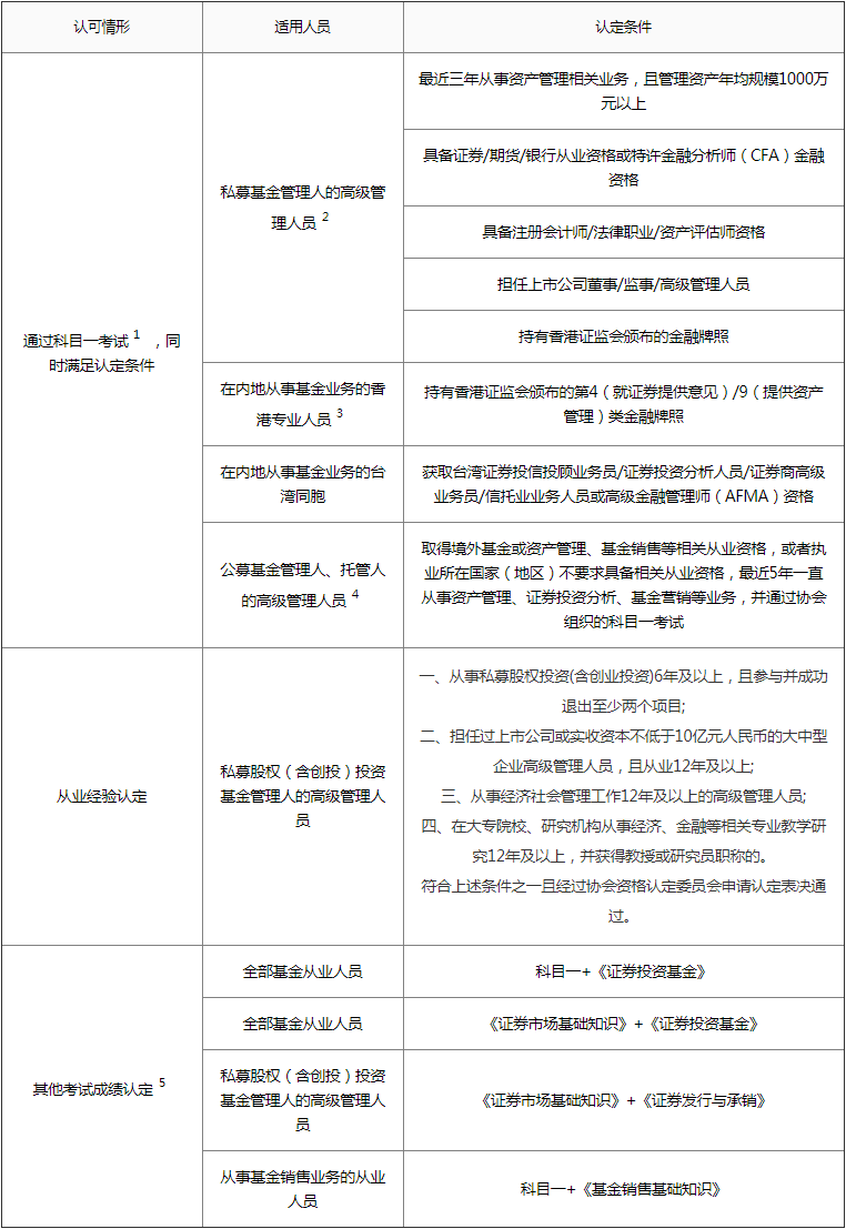
基金从业资格认可情形对照表

1注:科目一考试指由中国证券投资基金业协会组织的《基金法律法规、职业道德与业务规范》考试。
2注:私募基金管理人的高级管理人员指各类私募基金管理人的法定代表人/执行事务合伙人(委派代表)、总经理、合规/风控负责人等。
3注:香港专业人员指持有(包含曾于最近三年内持有)香港证监会发出相关牌照的香港特别行政区永久性居民。
4注:公募基金管理人、托管人的高级管理人员指公募基金管理公司或其他公募基金管理人的董事长、总经理、副总经理、督察长以及实际履行上述职务的其他人员,基金托管银行基金托管部门的总经理、副总经理以及实际履行上述职务的其他人员。
5注:2019年12月31日前认可中国证券业协会组织的《证券投资基金》、《证券市场基础知识》和《证券投资基金销售基础知识》科目的考试成绩,2019年12月31日之后,通过上述相关科目考试未注册的,向中国证券投资基金业协会申请基金从业资格(含基金销售业务资格)注册需补齐近2年的后续培训30个学时或重新通过基金从业资格考试。
从业资格的持续
根据《关于加强基金从业人员后续职业培训管理的通知》(中基协字〔2018〕437号),已经取得基金从业资格(含基金销售业务资格)的人员自注册第二年起,每年度应完成不少于15学时的后续职业培训。
更新个人注册信息
基金从业人员应及时更新个人注册信息。从业人员注册信息发生变化的,所在任职机构或个人应及时在从业人员管理平台进行更新。
机构聘用从业人员,或因工作变动开始从事基金业务,应及时为其开设从业人员管理平台的个人用户,并对个人填报的注册信息进行审核。
从业人员违反有关基金法规、部门规章、自律规则或者公司规范,受到处分的,机构应在从业人员管理平台记入从业人员诚信信息。
终止个人注册
从业人员离职离任,机构及个人应在从业人员管理平台进行离职备案;如机构注销登记,或者有关基金业务许可不予续展、被吊销的,协会对其从业人员进行离职备案。
从业人员的资格注册申请流程在未通过之前,机构资格管理员可以为其取消资格注册流程;个人也可自行放弃资格注册申请。
中国证券投资基金业协会暂未公布2022年度基金从业人员资格考试计划。具体报名时间、考试时间、准考证打印时间和考试地点以当期考试公告为准。




