广西2023年初级会计考试报名入口网址:全国会计资格评价网 http://kzp.mof.gov.cn/。广西初级报名资格为考后审核。 广西初级报名时间:2023年2月15日0:00至2月28日12:00,考试报名统一在2月28日12:00截止,缴费统一在2月28日18:00截止。

- 广西初级会计报名流程:
- 报考人员自行登录“全国会计资格评价网”进行网上报名,并按照网上报名流程如实填写个人报考信息,完成报名缴费,报名资格考后审核。
- 报名入口网址:全国会计资格评价网 http://kzp.mof.gov.cn/。
-
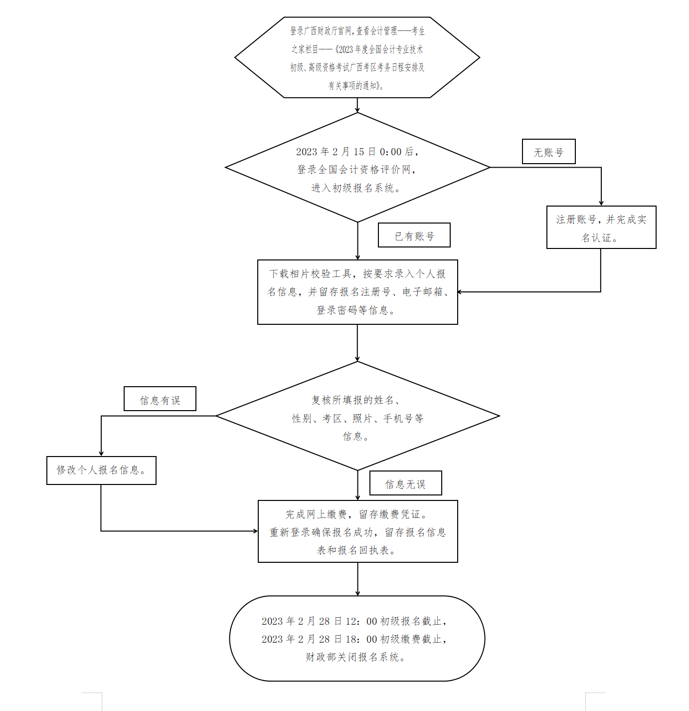
报名流程图

- 初级报名时间: 2023年2月15日0:00至2月28日12:00。
-
报名需要准备的材料:
(1)报名照片:报名时使用的照片,将用于制作准考证、会计专业技术资格证书等。考生须准备标准证件数字照片(白色背景,JPG格式,大于10KB,像素大于等于295*413),下载照片审核处理工具,对报名照片格式进行预处理后再进行上传。
(2)学历证书:学历(学位)证书扫描件 。
(3)户籍证明或工作证明:在职在岗人员工作属地证明(由报名所在地考试管理机构根据具体情况认定);在校学生学籍证明;其他人员户籍证或居住证。
(4)身份证明:本人有效身份证复印件。
(5)香港、澳门、台湾居民本人有效身份证明复印件。
了解更多广西2023年初级会计具体报名流程及要求,可访问2023年初级会计考试报名时间及入口专题页,查看广西2023年初级会计考试报名公告。




