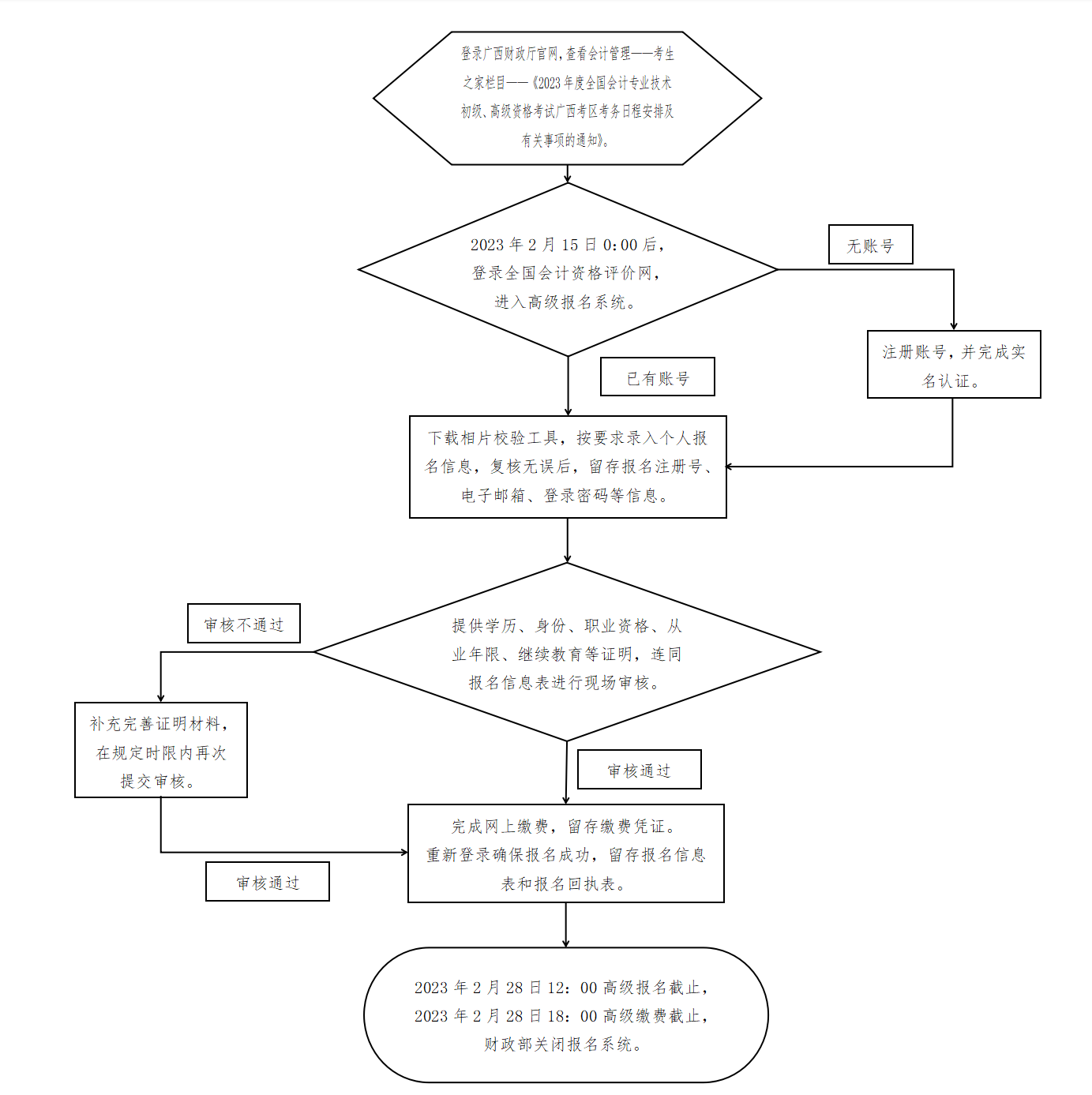
广西2023年高级会计师考试报名入口网址:全国会计资格评价网 http://kzp.mof.gov.cn/。广西高级报名资格审核方式为现场审核。 广西高级报名时间:2023年2月15日0:00至2月28日12:00,考试报名统一在2月28日12:00截止,缴费统一在2月28日18:00截止。

- 广西高级会计师报名流程:
- 报考人员自行登录“全国会计资格评价网”进行网上报名,并按照网上报名流程如实填写个人报考信息,完成报名缴费,报名资格考后审核。
- 报名入口网址:全国会计资格评价网 http://kzp.mof.gov.cn/。
-
报名流程图

- 高级报名时间: 2023年2月15日0:00至2月28日12:00,现场审核时间:2月15日8:00至2月28日12:00正常上班时间,逾期不再办理。
-
报名需要准备的材料:
①2023年度全国会计专业技术高级资格考试网上报名考生信息表(须工作单位盖章);
②大专及以上学历(或学位)证书的原件及复印件,或其他经教育行政部门认可的学历学位证明;
③中级会计专业技术资格证书或注册会计师证书的原件及复印件;
④从事会计师职责相关工作年限证明,及对应年限的继续教育证明,至少需提供从事会计或取得会计专业技术资格证书次年起的继续教育证明;
⑤居民身份证 (香港、澳门、台湾居民应提交本人有效身份证明)等相关证明材料的原件及复印件。
了解更多广西2023年高级会计师具体报名流程及要求,可访问2023年高级会计师考试报名时间及入口专题页,查看广西2023年高级会计师考试报名公告。





