
广西中级会计师报名流程
- 查询报名公告
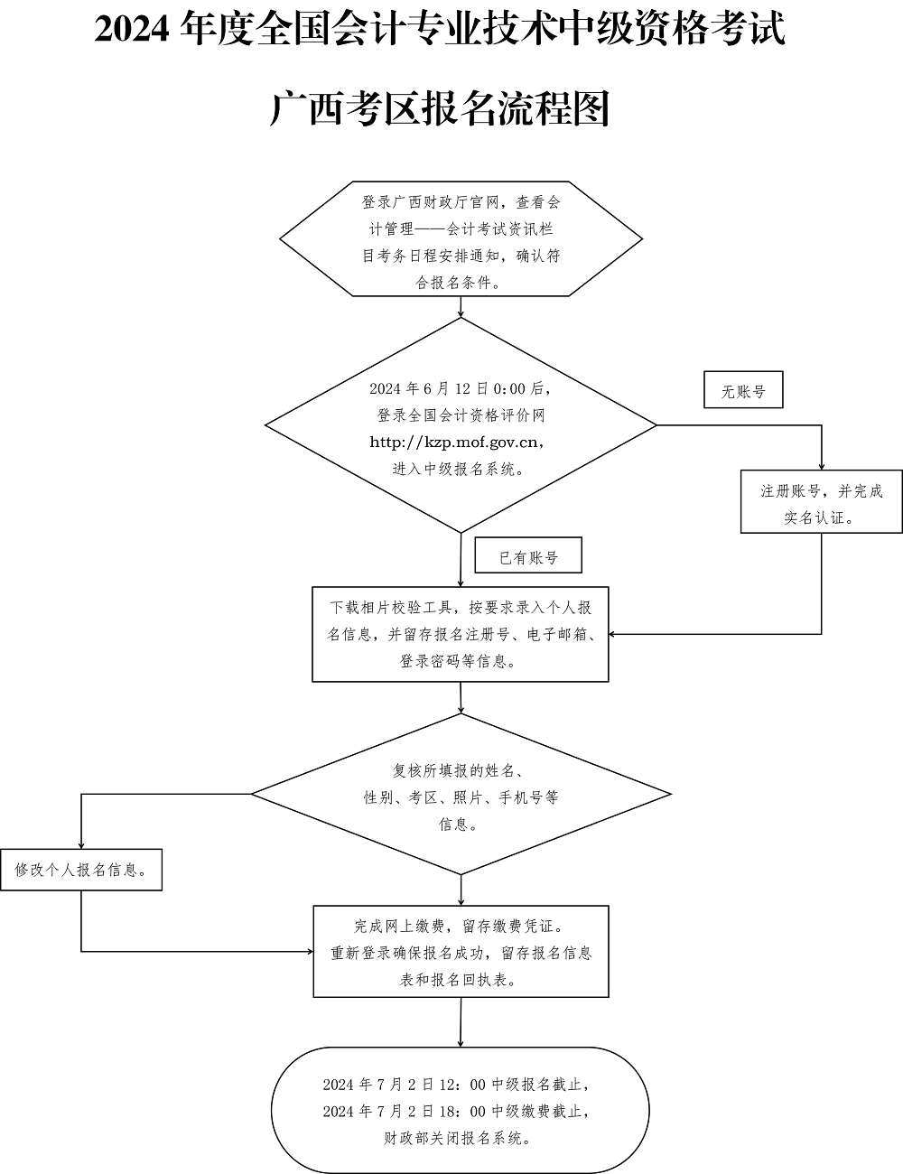
 - 登录广西财政厅官网,查看会计管理—会计考试资讯栏目考务日程安排通知,确认符合报名条件。
 - 登陆报名官网
 - 2024年6月12日0:00后,登录全国会计资格评价网http://kzp.mof.gov.cn,进入中级报名系统。
 - 首次报名,需要在全国会计资格评价网先完成注册,再登陆报名。
 - 如果已有账户,登陆后下载相片校验工具,按要求录入个人报名信息,并留存报名注册号、电子邮箱、登录密码等信息。
 - 信息填报修改
 - 复核所填报的姓名:性别、考区、照片、手机号等信息。若信息有误,进行修改之后,再次确认信息,无误后提交。
 - 完成缴费
 - 完成网上缴费,留存缴费凭证。重新登录确保报名成功,留存报名信息表和报名回执表。
 
报名缴费截止时间
2024年7月2日12:00中级报名截止,2024年7月2日18:00中级缴费截止,财政部关闭报名系统。
了解更多广西中级会计报名政策,关注2024年中级会计报名时间和报名入口,查找广西2024年中级会计报名公告。
流程图如下:



					
							
							
							
							
							
							

