APP下载
首页
>
高级会计师
>
高级会计师考试报名
>正文
山西2026年高级会计师报名时间和考试工作安排的通知
来源:中国会计网 2025-12-29 17:31
2025年高级会计师免费课程,定制1年取证方案,梳理学习思路,了解评审政策!
最新资讯
浙江26年高级会计师报名时间是哪天开始
02-12
江苏2026高级会计师报名是什么时间开始
02-12
广东2026高级会计师报名时间是什么时候
02-12
天津2026高级会计师报名时间具体是哪天
02-12
重庆2026年高级会计师报名时间具体是什
02-10
北京2026高级会计师报名时间是什么时候
02-10
上海2026高级会计师报名时间是哪天开始
02-10
2026年高级会计职称报名时间和报名入口
01-27
备战高级会计师考试,关注微信公众号:
中国会计网
长按保存图片
微信打开扫一扫
报考咨询、进群领资料
免费资料
学习计划
考试指南
高频考点
历年真题
精品课程
思维导图
一键领取
报考指南
高级会计师报考指南
高级会计师报名时间
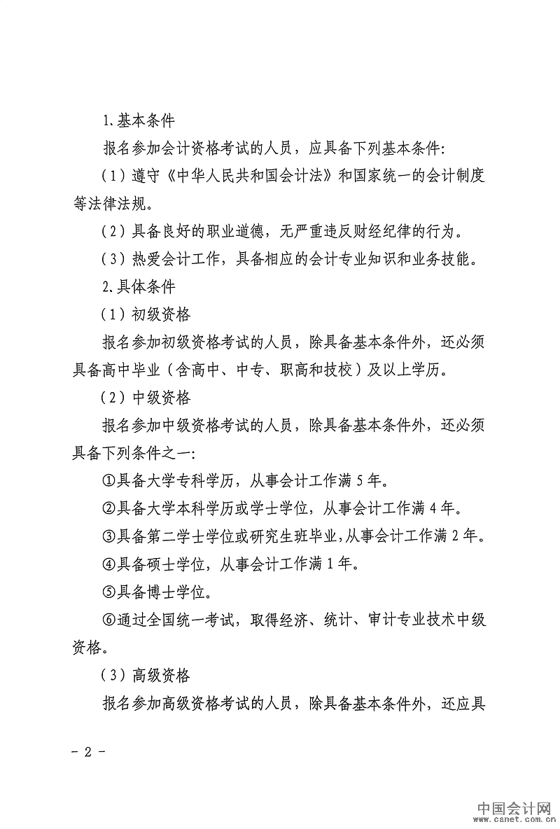
高级会计报名条件
高级考试报名入口
高会考试时间
考试科目
准考证打印
高级会计师成绩查询
高级会计证书领取
中国会计网
(CANET)- 服务中国会计行业!
©2001-2026 中国会计网 www.canet.com.cn All Rights Reserved 运营支持:北京萨恩教育科技有限公司 京ICP备12013966号
考试
选择辅导
初级会计师
中级会计师
高级会计师
注册会计师
税务师
资产评估师
管理会计师
ACCA
CMA
审计师
统计师
经济师
银行
基金
证券
实务
资讯
实务
法规
税务
审计
出纳
报表
会计准则
会计科目
分录
财务咨询
财务管理
地方
北京
上海
天津
重庆
广东
江苏
浙江
山东
福建
河南
湖南
湖北
山西
河北
安徽
江西
陕西
甘肃
宁夏
四川
云南
贵州
广西
新疆
青海
吉林
辽宁
西藏
海南
内蒙古
黑龙江